太阳成集团tyc9728
集团首页 | 设为首页 | 加入收藏
         
 
科研动态——胡刚教授课题组首次阐明天然活性小分子山奈酚(Kaempferol)抗帕金森病作用机制
发布时间: 2019-04-20 浏览次数: 2648

2019年4月09日,Autophagy在线发表了太阳成集团tyc9728医学与生命科学公司胡刚教授课题组的最新研究成果(doi.org/10.1080/15548627.2019.1596481):Small molecule-driven NLRP3 inflammation inhibition via interplay between ubiquitination and autophagy: implications for Parkinson disease。

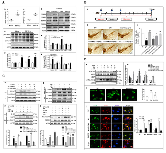
帕金森病(Parkinson’s disease, PD)是一种严重威胁中老年人身心健康的重大神经退行性疾病,其病理机制复杂,神经炎症、自噬障碍等多种因素共同参与了PD的发生发展进程。迄今,临床依然缺乏能够有效防治PD的药物。研究表明,炎症小体NLRP3(NOD-like receptor pyrin domain containing three, NOD样受体热蛋白结构域3) 在PD等神经退行性疾病的发生发展中发挥重要作用。寻找NLRP3炎症小体活化抑制剂,对于减轻多巴胺能神经元损伤、延缓PD病理进程具有重要的实用价值。

在该研究论文中,胡刚教授课题组首次发现了天然活性小分子Kaempferol能够有效促进NLRP3蛋白泛素化修饰,介导Ub-NLRP3自噬降解,进而抑制NLRP3炎症小体活化的新机制。该研究不仅为新一代抗PD药物的研发提供了研究思路,同时为基于天然活性分子为探针探索炎症小体活化介导的PD发生发展的分子病理学机制提供了新的研究策略。

论文第一作者为博士生韩小娟,胡刚教授为通讯作者。该项研究获国家科技重大专项-重大新药创制(2018ZX09711001-003-007)和国家自然科学基金重点项目和面上项目(No.81630099, No.81573403, No.81773706)的资助。

原文链接:https://www.tandfonline.com/doi/full/10.1080/15548627.2019.1596481

4_1.jpg

Figure 1. (A) NLRP3 inflammasome activation correlates with PD progression. (B) Ka prevents neurodegeneration in an inflammation-associated PD model. (C) Ka promotes NLRP3 protein autophagic degradation, which inhibits NLRP3 inflammasome activation. (D) Ka induces autophagy to inhibit NLRP3 activation in microglia.

5_1.jpg

Figure 2. Schematic  diagram: Kaempferol, a naturally derived small molecule, functions as both a ubiquitination and autophagy promoter to degrade and reduce NLRP3 expression, which inhibits microglia activation and, consequently, the neurodegenerative process via NLRP3 inflammation deactivation.

供稿人:韩小娟

公司首页 | 关于我们 | 党群工作 | 团队建设 | 人才招聘 | 员工工作 | 人才培养 | 下载中心

版权所有 © 中国·太阳成集团tyc9728(股份)有限公司-官方网站 邮箱:smls@njucm.edu.cn 电话:025-85811382
地址:南京仙林大学城仙林大道138号 邮编:210023