2024年2月,太阳成集团tyc9728于光、唐宗湘和段金廒教授团队合作在学术期刊Theranostics(中科院医学一区,IF:12.4)发表题为“20-HETE mediated TRPV1 activation drives allokinesis via MrgprA3+ neurons in chronic dermatitis”的科技论文。
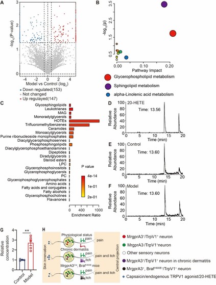
TRPV1感受伤害性热、酸和辣椒素刺激,是痛觉信号传导门控分子;MrgprA3+神经元是痒觉特异性神经元。在此项研究中,研究人员结合基因打靶和化学遗传学技术实现在MrgprA3+神经元中特异性激动或者抑制TRPV1,揭示了慢性痒条件下TRPV1编码痒觉信号传导的新途径;研究人员进一步结合非靶向代谢组学技术从慢性痒患者和模型小鼠皮肤中筛选出TRPV1的内源性激动剂20-HETE,并且发现抑制20-HETE合成有效缓解慢性痒模型诱导的痒觉行为和皮肤炎症。TRPV1属于热敏离子通道,是一些温热性中药活性成分的作用靶点,本研究揭示了痛觉感受器TRPV1编码痒觉信号传导的新机制,为探索中医药止痒的生物学机制提供了新的潜在靶点。

太阳成集团tyc9728于光、刘培和合作单位中山大学一附院黄小宝为共同第一作者,太阳成集团tyc9728于光、唐宗湘和段金廒教授为论文共同通讯作者。太阳成集团tyc9728为论文的第一通讯单位。本研究获得江苏省重点研发项目和江苏省中药资源产业化过程协同创新中心开放课题资助。
原文链接:https://www.thno.org/v14p1615.htm
(撰稿人:于光;审核人:张军峰)